根据学院2026年寒假有关工作事项安排,现将2026年寒假期间学院各餐厅和超市截止营业时间及楼宇封楼、开楼时间安排如下:
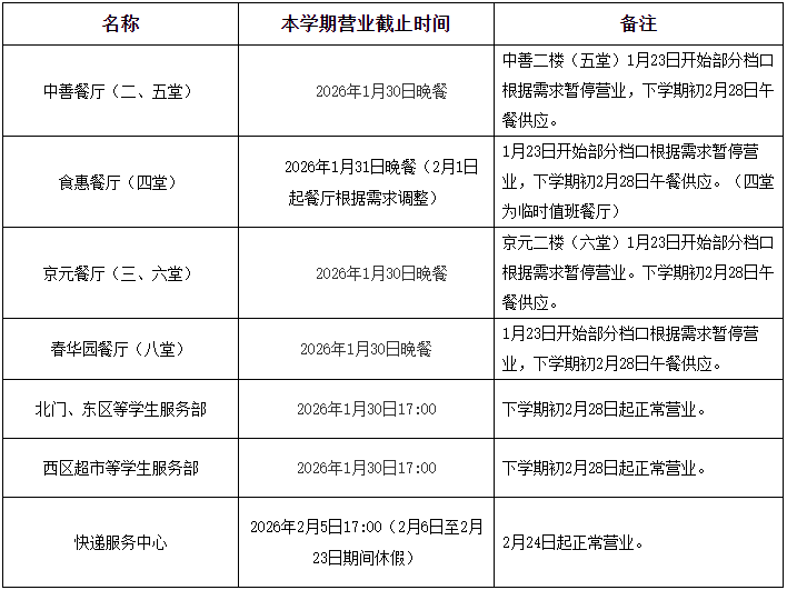
一、各餐厅和超市营业截止时间

二、楼宇封楼、开楼时间
1、2025—2026学年第一学期的封楼时间为2026年2月2日下午4点;
2、2025—2026学年第二学期的开楼时间为2026年2月27日上午10点。
备注:如遇特殊情况,请相关部门或教学单位联系我处。
特此通知,请各位师生相互转告!
福州大学至诚学院后勤与基建管理处
2026年1月27日
根据学院2026年寒假有关工作事项安排,现将2026年寒假期间学院各餐厅和超市截止营业时间及楼宇封楼、开楼时间安排如下:
一、各餐厅和超市营业截止时间

二、楼宇封楼、开楼时间
1、2025—2026学年第一学期的封楼时间为2026年2月2日下午4点;
2、2025—2026学年第二学期的开楼时间为2026年2月27日上午10点。
备注:如遇特殊情况,请相关部门或教学单位联系我处。
特此通知,请各位师生相互转告!
福州大学至诚学院后勤与基建管理处
2026年1月27日